Die RoBau-Methodeยฉ
Aus der Verbindung „meiner“ Einzeldisziplinen wuchs mit der Zeit die Idee ein komplett neues System der Unternehmensorganisation zu schaffen, das insbesondere den Anforderungen mittelstรคndischer Lohnfertiger und deren Beschรคftigten besonders Rechnung trรคgt. Daraus entstand ein Konstrukt, das Effektivitรคt, Effizienz, hochqualitative und Sonderanforderungen in einzigartiger Weise verbindet und dabei besonderen Wert auf die Strategieeinbindung auf allen Ebenen und die Mรถglichkeit zur fachlichen und persรถnlichen Entfaltung des Einzelnen bietet: die RoBau-Methodeยฉ.

Adressaten und Anforderungen
Basis fรผr die RoBau-Methode bildet das Viable System Model, welches eine universelle Anwendbarkeit fรผr sich reklamiert und somit potentiell fรผr alle Organisationen und Branchen geeignet sein sollte.
Aufgrund meiner Fachexpertise, persรถnlichem Erfahrungsschatz und den Anforderungen meines aktuellen Arbeitgebers, ist die Anwendung der RoBau-Methode auf mittelstรคndische Produktionsunternehmen zugeschnitten, welche รผber kein eigenes Produkt verfรผgen, sondern Lohndienstleistungen anbieten. Zudem ist kennzeichend fรผr diese Unternehmen, dass deren Kunden in zahlreichen Branchen beheimatet sind, deren Anforderungen stark voneinander abweichen.
Neben den kundenbasierten Interessen ergeben sich auch Anforderungen aus Sicht der Unternehmenseigentรผmer und der Belegschaft. Hierzu zรคhlen eine strategisch sinnvolle Ausrichtung des Unternehmens im Sinne der Lebensfรคhigkeit sowie auf Seiten der Mitarbeitenden die Mรถglichkeit zur Realisierung der Aufgabenautomie und der persรถnlichen Weiterentwicklung.

Die Zielsetzung
Grundsรคtzliche Zielsetzung der RoBau-Methodeยฉ ist die Schaffung eines organisatorischen Rahmenwerks, welches sich an den den zahlreichen Anforderungen der externen und internen Interessensgruppen bemisst und gleichzeitig den Mitarbeitenden den dabei maximal realisierbaren Raum zur Kooperation untereinander sowie zur persรถnlichen und fachlichen Entfaltung bietet.
Wichtigste Schlagworte sind also aus Sicht des Unternehmens รberlebensfรคhigkeit und Strategieeinbindung, aus der Mitarbeiterperspektive Aufgabenautonomie und Selbstorganisation, so weit dies bei einem Lohnfertiger mรถglich ist.
Die grรถรte Herausforderung ist dabei die Kundenwรผnsche und -vorgaben so aufzubereiten, dass fรผr die Mitarbeitenden ein klares Bild vom zu erbringenden Prozessziel entsteht, aber diesen gleichzeitig ausreichen Freiraum eingerรคumt wird, um persรถnliches Wissen und Kรถnnen einzubringen und weiterzuentwickeln.

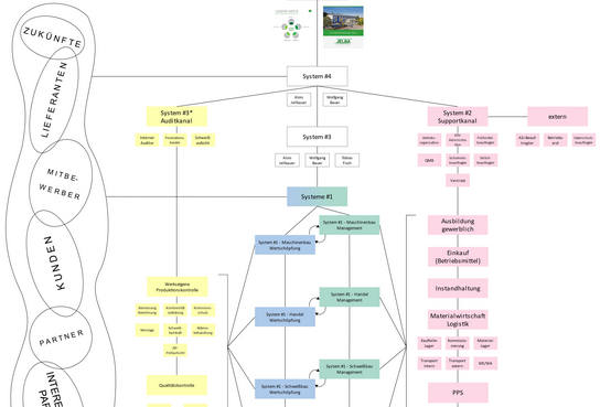
Aufbau- und Ablauforganisation
Ein Arbeitsschritt der besonders viel Zeit und Entwicklungsschritte in Anspruch genommen hat, war die Transformation einer Aufbauorganisation nach der weit verbreiteten Stabliniensystematik in eine kybernetische Organisationsform. Hierbei wurde bewusst entschieden sich nahe an der Originaldarstellung zu orientieren.
Auch die Definition der Systeme 1, also der strategischen Geschรคftseinheiten verlangte viel Reflektion und auch strategische รberlegungen, bis das Modell die aktuelle Gestaltungsform erreichte.
Im Vergleich zur Aufbauorganisation war die Anpassung der Ablauforganisation an die neue Methode รผberraschend einfach, aber auch logisch in der Umsetzung.
Wรคhrend normalerweise Organigramme und Prozesslandkarten nur wenige inhaltliche Verbindungen ausweisen, muss bei der kybernetischen Struktur der RoBau-Methodeยฉ das Organigramm lediglich um 90ยฐ nach links gekippt werden, um die Grundstruktur der Prozesslandkarte zu erhalten. Durch diese nahe inhaltliche Verwandschaft wird auch fรผr weniger qm-affine Personen leicht erfassbar, dass beide Darstellungen auch im Alltag eine starke Verbindung zueinander besitzen. Auรerdem vertieft die Kongrunz der beiden Darstellungen nicht nur die Identifikation mit der eigenen Rolle, sondern auch mit den Prozessen in denen der Einzelne tรคtig ist.

Abgeleitete Rollenprofile
Der nรคchste logische Schritt war die Definition der einzelnen Rollen.
Im Unterschied zu den weit verbreiteten Stellenbeschreibungen beruhen die Aufgaben des Einzelnen bei der RoBau-Methodeยฉ aus verschiedenen Rollen. Je nachdem welchen Arbeitsaufgaben gerade nachgegangen wird, ergeben sich unterschiedliche Rollenprofile mit differierenden รber- und Unterordnungen, Aufgaben, Verantwortungen und Kompetenzen.
Diese Gestaltung kommt den komplexen Aufgaben und Schnittstellentรคtigkeiten sowie dem Improvisationsbedรผrfnis in mittelstรคndischen Unternehmen, welche in der Einzel- und Sonderfertigung beheimatet sind, viel mehr entgegen, als die meist sehr statischen Stellenbeschreibungen.
Durch die Anwendung von Rollenprofilen gewinnt so einerseits das Unternehmen die Mรถglichkeit mit der Komplexitรคt der Aufgaben des Alltagsgeschรคfts sinnvoll umzugehen. Den Mitarbeitenden wird so andererseits ein weiter Rahmen gegeben, der interdisziplinรคres und kollaboratives Denken und Handeln ermรถglicht und dadurch auch die Entwicklung des Einzelnen fรถrdert.
Zudem wird der Teamarbeit mehr Raum gegeben, was das Zusammengehรถrigkeitsgefรผhl im Unternehmen stรคrkt und Silodenken auflรถst.

3 Komplexitรคtsstufen, 10 Kriterien
Laut Ashbys Law ist nur Varietรคt im Stande Varietรคt zu absorbieren, um Kontrolle รผber ein System zu erlangen.
Um die auf das Unternehmen einstrรถmende Varietรคt (in Form von Kundenanforderungen, Gesetzen, Normen, Werksnormen und Spezialwรผnschen) kontrollieren zu kรถnnen, wurde die Varietรคt der JELBA erhรถht, indem die zur Verfรผgung stehenden Ressourcen mit Hilfe von 10 Kriterien und drei Komplexitรคtsstufen geclustert wurden.
Abhรคngig von der jeweiligen Komplexitรคtsstufe stehen Maschinen mit abgestimmten Genauigkeiten und Abmaรen, entsprechend geschulten Mitarbeitern, passenden Spezialvorrichtungen und -werkzeugen, usw. zur Verfรผgung, was zu einer ressourcengerechten Zuordnung der Auftrรคge fรผhrt.
Analog zur jeweiligen Komplexitรคtsstufe wird der zugehรถrige Produktionsprozess entweder in der einfachsten, oder der Maximalausprรคgung abgearbeitet. Hier macht sich die Integration der Anforderungen aus verschiedenen Anforderungsquellen (siehe IMS) bezahlt – wirtschaftliche Prozesse und die passende Zuordnung zu den Fรคhigkeiten der Mitarbeiter werden sichergestellt.
Zusรคtzlich kann eine permanente Entwicklung von Menschen (lebenslanges Lernen) und Ressourcen (stรคndige Modernisierung) realisiert und an die Bedarfe des Unternehmens angepasst werden.

Die Organiplastik
Im Rahmen des aktuellen Arbeitspakets dieses Projekts ist kรผrzlich eine dreidimensionale Darstellung der Unternehmensorganisation entstanden, die ich Organiplastik genannt habe. Zielsetzung war hierbei, Schnittstellen, Komplexitรคts- und Rekursionsstufen innerhalb des System „begreifbarer“ zu machen, wobei auch nicht alle Details komplett ausgearbeitet werden konnten. Die Organiplastik dient vielmehr als Prototyp fรผr eine komplette digitale Abbildung des Modells.
In Verknรผpfung mit bereits bestehenden Betriebsdaten sollen so in Zukunft verursachergerechte Verbrรคuche von Materialien und Betriebsmitteln ermittelt, Wartungsplรคne digitalisiert, รผberwacht und proaktiv gemanagt werden sowie weitere produktionsspezifische Kennzahlenerhebungen mรถglich gemacht und ausgebaut werden.
Im Qualitรคtsmanagementbereich kรถnnen durch Vernetzung mit Daten aus den Projektlaufkarten auftragsbezogene Organigramme generiert werden, aus denen auch die jeweilige Komplexitรคtsstufe, die dazugehรถrige Prozesstiefe sowie die zugeordneten Dokumente eindeutig ablesbar sind. Insbesondere bei (Kunden-)Audits, aber auch im Alltagsgeschรคft kann dies zu einer ganz neuen Form der betrieblichen Transparenz und Klarheit beitragen. Den Original-Post zur Organiplastik finden Sie hier.
Kybernetik ist die Wissenschaft der effektiven Organisation.
Stafford Beer
